Pequeños transductores cerámicos se pueden utilizar como micrófonos de contacto de buena calidad para guitarras y guitarras. Sin embargo, para excitar un amplificador será necesario dotar la señal de una amplificación adicional con el circuito que describimos en este artículo.
Los transductores (buzzers) piezoeléctricos del tipo cerámico funcionan como pequeños emisores de sonido, así como de la forma inversa, como micrófonos captando sonidos.
Como su estructura no permite su operación directa con sonidos que se propagan por el aire, como un micrófono verdadero, ya que la sensibilidad y la respuesta no serían apropiadas para usos normales, por otro lado ellas pueden ser usadas con buen rendimiento como micrófonos de contacto.
En esta función los transductores se ponen en contacto con un cuerpo que vibra, captando estas vibraciones y transformándolas en una señal para un amplificador.
En el caso específico de instrumentos musicales como guitarras y guitarras, el uso de micrófonos de contacto es eficiente, ya que tenemos una caja de resonancia que vibra en la frecuencia de la nota emitida.
Colocando la cápsula o el micrófono en contacto con esta caja podemos fácilmente obtener una buena señal para la amplificación, figura 1.

Como la señal obtenida del transductor es insuficiente para excitar directamente un amplificador de potencia, será necesario usar un preamplificador.
En este artículo describimos el montaje de este preamplificador que posibilitará que el lector utilice su guitarra con cualquier transductor cerámico y cualquier amplificador de potencia.
CARACTERÍSTICAS
Tensión de alimentación: 9 V
Ganancia: 1 a 50 (ajustable)
Tensión de salida: 8 Vpp
COMO FUNCIONA
El transductor consiste en una pequeña cerámica piezoeléctrica de titanato de bario que tiene propiedades interesantes: cuando esta cerámica es sometida a una tensión eléctrica, ocurren deformaciones.
Si la corriente es alternada las deformaciones hacen que la cerámica vibre emitiendo sonido en la misma frecuencia.
Por otro lado, si la cerámica es deformada, sometida a una vibración, por ejemplo, se genera una tensión que puede ser aplicada a un circuito y amplificada, figura 2.

Es esta segunda propiedad que aprovechamos en nuestro proyecto.
La señal de la cerámica puesta en contacto con el instrumento musical se aplica a la entrada de un amplificador operacional con transistores de efecto de campo del tipo CA3140.
La ganancia de este amplificador depende de la retroalimentación que se controla mediante P1. Los capacitores C4 y C5 determinan el rango de frecuencias de operación.
C4 reduce la ganancia en las frecuencias más altas, pudiendo ser alterado por el lector.
Para un instrumento de sonido más grave, deseando cortar los agudos, C4 puede ser aumentado hasta 10 nF.
Por otro lado, para un instrumento más agudo, podemos reducir C., y aumentar C5. Un amplio margen de valores puede ser experimentado para estos componentes.
R2 y R3 hacen la división de la tensión de la fuente por 2, de modo a polarizar la entrada no inversora del operacional de forma adecuada para la amplificación de los dos semiciclos de la señal de entrada.
Una ecualización adicional se obtiene por medio de R3 y C3 que también pueden ser alterados.
La señal obtenida en la salida es llevada al amplificador vía C6 y P2, donde controlamos su intensidad.
Por el ajuste de P2 podemos obtener la intensidad ideal de la señal de salida para excitación de un amplificador de potencia sin distorsión.
La alimentación se puede hacer con tensiones de 6 o 9 V y como el consumo de corriente es muy bajo, la durabilidad de las pilas o de la batería será bastante grande.
MONTAJE
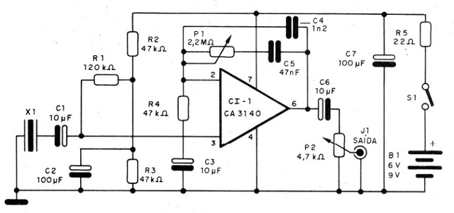
Comenzamos por dar el diagrama completo del amplificador para captador de contacto en la figura 3.

El circuito puede tener como base para el montaje una placa de circuito impreso con el patrón dado en la figura 4.

Para el circuito integrado sugerimos la utilización de un zócalo DIL de 8 pines. Los resistores son de 1/8 a 1/4 W con tolerancia de 5 a 20% y los capacitores electrolíticos son para 12 V.
Los demás capacitores son de poliéster o cerámicos
Los potenciómetros son lineales o logarítmicos y el transductor consiste en un tipo cerámico usado como "buzzer" en circuitos de señalización o incluso en cápsulas telefónicas.
Para la conexión del transductor X1 al circuito debe ser usado del cable blindado, pues puede ocurrir la captación de ronquidos. Para la salida utilizamos un jack común de micrófono.
La caja para alojar el conjunto puede ser plástica con dimensiones que permitan albergar también la batería o un soporte de 4 pilas pequeñas.
Observe que hay componentes cuya polaridad necesita ser observada en este proyecto. El transductor se fija en el instrumento internamente, con tornillo o incluso pegado.
En este caso será interesante dotar al instrumento de un jack para su conexión, eliminando así la necesidad de cargar un cable suelto cuando el instrumento no se utilice con amplificador.
PRUEBA Y USO
Conecte la salida J1 a la entrada y ajuste a medio volumen. Después, tocando su instrumento ajuste la ganancia (P1) y la salida (P2) hasta obtener la mejor reproducción sin distorsión.
Con este procedimiento, el aparato estará listo para su uso.
Si observa ronquidos o ruidos, compruebe las conexiones de las mallas de los cables o su conexión. Si desea modificar la respuesta de frecuencia del aparato, cambie C4 y C5.
CI-1 - CA3140 - circuito integrado
X1 - transductor piezoeléctrico
S1 - interruptor simple
B1 - 6 o 9 V - 4 pilas o batería
P1 - 2,2 M ohms-potenciómetro
P2 - 4,7 k ohms: - potenciómetro
C1, C3 - 10 u x 12 V -capacitores electrolíticos
C2, C7 -100 uF x 12 V capacitores electrolíticos
C4 - 1,2 nF -capacitor cerámico o de poliéster
C5 - 47 nF capacitor de cerámica o de poliéster
C6 - 10 uF x 12v - capacitor electrolítico
R1 - 120 k ohms. - resistor
R2, R3, R4- 47 k ohms - resistores
R5 - 22 ohms - resistor
Varios: placa de circuito impreso, soporte de pilas o conector de batería, botones para los potenciómetros. jack de salida, cables blindados, transductor cerámico - ver texto, hilos. Soldadura, etc.



