Describimos el montaje de un excelente transmisor de FM para espionaje, pues posee una etapa con gran ganancia que refuerza los sonidos débiles y atenúa los muy fuertes. El circuito tiene un alcance de algunas decenas de metros y utiliza un micrófono de electreto.
Uno de los problemas de los transmisores usados en espionaje y no están especialmente preparados para esta función es que sólo captan sonidos cercanos sin sensibilidad para los sonidos más distantes y débiles.
Al montar el micrófono en un reflector parabólico, como muestra la figura 1, tenemos la posibilidad de captar sonidos débiles distantes.

El circuito que presentamos es diferente, pues posee una etapa preamplificadora estabilizada con excelente ganancia.
El circuito tiene todavía un circuito estabilizador, mostrado en la figura 2, que hace que el circuito opere de modo estable incluso cuando la tensión de la batería cae.

Como funciona
El secreto para la gran sensibilidad de este circuito está en el uso de un amplificador con 3 transistores que trabaja con las señales de un micrófono de electreto.
Este circuito es alimentado por un circuito estabilizado que garantiza una excelente ganancia, incluso con bajas tensiones.
La señal amplificada de este circuito sirve para modular un transmisor para la banda de FM con el transistor BF494.
El alcance obtenido depende mucho de la sensibilidad del receptor y de las condiciones locales de propagación, pudiendo llegar a algunas decenas de metros.
Todos los componentes utilizados son comunes, ya que no tenemos ningún circuito integrado.
Este circuito fue durante algún tiempo comercializado en forma de kit.
Montaje
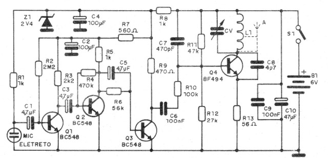
En la figura 3 tenemos el diagrama completo del Spyfone.

La placa de circuito impreso para el montaje se muestra en la figura 4.

Como en este tipo de montaje es importante el tamaño, que debe ser lo más pequeño posible, la placa fue elaborada para recibir los resistores en montaje vertical.
Así, para los lectores menos experimentados es necesario que se tenga mucho cuidado con la distancia cercana a los puntos de soldadura, evitando esparcimientos.
Los capacitores electrolíticos son para 12 V o más y los resistores son de 1/8 W con cualquier tolerancia.
En el montaje, observe las posiciones de los transistores y la polaridad del zener y de los capacitores electrolíticos.
La bobina consiste en 4 espiras de hilo telefónico rígido de 1 cm de diámetro, sin núcleo.
El trimmer puede ser equivalente de cualquier capacitancia hasta un máximo de 30 pF del tipo plástico.
Los hilos prolongados deben ser soldados en sus terminales para que encaje en la placa.
La antena consiste en un pedazo de hilo sólido encapado de 10 a 30 cm de longitud.
El micrófono de electreto es del tipo común de 2 terminales, debiendo observarse su polaridad.
Ajuste y uso
Conecte en las proximidades un receptor de FM a una frecuencia libre, es decir, en el que no haya estaciones.
Ajuste CV hasta que capte la señal más fuerte del transmisor.
Dado su ganancia, la radio puede "pitar" por la microfonía.
Descargue el volumen y pruebe el circuito alejando los spyfone y hablando a cierta distancia del micrófono.
Siempre instale el aparato lejos de objetos que puedan hacer ruido como en mesas el golpe de bolígrafos puede perjudicar la audición.
También instale lejos de objetos metálicos que puedan dificultar la propagación de las señales.
Q1, Q2, Q3 - BC548 - transistores NPN de uso general
Q4 - BF494 - transistores NPN de RF
Z1 - 2V4 x 400 mW - diodo zener
MIC - Micrófono de eletreto
S1 - Interruptor simple
B1- 6 V - 4 pilas pequeñas o palillo (AA o AAA)
L1 - Bonina - ver el texto
CV - trimmer - ver el texto
R1, R5, R8 - 1 k ohms - resistor - marrón, negro, rojo
R2 - 2M2 ohms - resistor - rojo, rojo, verde
R3 - 2k2 ohms - resistor - rojo, rojo, rojo
R4 - 470 k ohms - resistor - amarillo, violeta, amarillo
R6 - 56 k ohms - resistor - verde, azul, naranja
R7 - 560 ohms - resistor - verde, azul, marrón
R9 - 470 ohms - resistor - amarillo, violeta, marrón
R10 - 100 k ohms - resistor - marrón, negro, amarillo
R11 - 47 k ohms - resistor - amarillo, violeta, naranja
R12 - 27 k ohms - resistor - rojo, violeta, naranja
R13 - 56 ohms - resistor - verde, azul, negro
C1, C3, C5 - 4,7 uF - capacitores electrolíticos
C2, C4 - 100 uF - capacitores electrolíticos
C7 - 470 pF - capacitor de cerámica
C6, C9 - 100 nF - capacitores cerámicos
C10 - 47uF - capacitor electrolítico
Varios:
Placa de circuito impreso, caja para montaje, hilos, soldadura, etc.



