Usted controla la velocidad de un ventilador, el brillo de una lámpara incandescente, la tensión de una vara o la temperatura de un calentador por el simple toque de los dedos. El circuito, que no utiliza componentes especiales, puede montarse con facilidad.
Este circuito consiste en un dimmer con triac en el que la potencia aplicada a una carga puede ser ajustada por sensores de tacto.
Son dos sensores, uno para aumentar y el otro para disminuir la potencia.
Como el funcionamiento se basa en el mantenimiento de la carga de un capacitor, este componente determina el tiempo en que la carga permanece en el valor ajustado.
Los buenos capacitores, de poliéster con aislamiento perfecto, pueden mantener el funcionamiento por decenas minutos sin la necesidad de hacer reajustes.
Como funciona
En la figura 1 tenemos un diagrama de bloques que nos permite explicar mejor el funcionamiento del aparato.

Conforme ya aprovechamos en diversos proyectos, el principio de funcionamiento está en el control del punto de conducción de un triac.
Disparando el triac en varios puntos de un semiciclo, conseguimos dosificar la tensión en una carga de corriente alterna.
Así, como muestra la figura 2, lo que hacemos es modificar los puntos de disparo a través de pulsos producidos por un oscilador con transistores unijuntura.

De esta forma, como muestra la figura 3, podemos variar el momento del disparo en función de la frecuencia del oscilador y obtener un control en una banda bastante buena de valores.

El oscilador con transistor unijunción es controlado por la salida de un amplificador operacional de altísima impedancia de entrada conectado como seguidor de tensión.
La impedancia de entrada de este circuito es tan alta que un capacitor cargado se descargará muy lentamente si se conecta a este punto.
En otras palabras, puede mantener la tensión en ese punto por mucho tiempo.
Usamos entonces un capacitor de excelente calidad que será cargado por los sensores.
Cuando tocamos en el que carga la tensión sobre el capacitor y con ello la tensión de salida del circuito, haciendo que el triac aumente la potencia aplicada a la carga.
Cuando tocamos en el otro sensor, el capacitor se descarga lentamente y con ello vemos la potencia aplicada a la carga disminuir.
Una fuente de alimentación aislada de la red de energía protege a quien toca los sensores y la carga máxima para el triac indicado es del orden de 400 W en la red de 110 V y 800 W en la red de 220 V.
Montaje
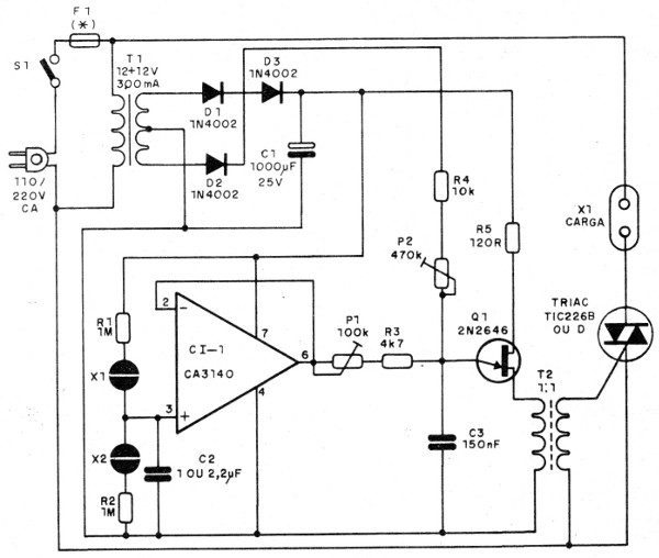
En la figura 4 tenemos entonces el diagrama completo del dimmer.

La placa de circuito impreso para el montaje se muestra en la figura 5.

En el montaje, observe las posiciones del circuito integrado, transistores unijuntura y del triac.
El triac debe ser montado externamente, dada la corriente intensa que debe controlar.
Este componente debe tener un disipador de calor de acuerdo con la potencia de la carga.
El triac es sufijo B o D si la red es de 110 V y sufijo D a la red de 220 V.
Los resistores son de 1/8 W con cualquier tolerancia y el electrolítico debe tener una tensión de trabajo de 25 V o más.
El transformador tiene un secundario de 12 + 12 V con corriente de 300 a 500 mA y primario según la red local.
En la figura 5 tenemos una sugerencia de caja para el montaje.

El fusible se elige de acuerdo con la potencia de la carga, siendo su valor de 2 A por cada 100 W.
Los sensores consisten en dos planchas de metal separadas para tocar las dos con el dedo en el accionamiento.
Un punto muy importante para garantizar la seguridad de funcionamiento de este aparato es el aislamiento.
El circuito debe tener aislamiento perfecto en relación a la red de energía.
Para probar el aislamiento podemos usar el multímetro en la escala más alta de resistencias, como muestra la figura 7.

Una resistencia baja en esta prueba significa el peligro de choques peligrosos en caso de toque en el sensor o en otras partes del circuito.
El problema mayor de aislamiento puede estar en un transformador con problemas.
Debemos probar el aislamiento entre el devanado primario y el secundario del transformador, antes de usarlo, como muestra la figura 8.

Si la resistencia medida es inferior a 100 k no utilice el transformador, ya que puede causar choques peligrosos al tocar el sensor.
Otra prueba importante en el circuito es el de la retención de la carga en el capacitor, realizado conforme muestra la figura 9.

Tocando en el sensor para llevar el capacitor a la carga máxima y, por lo tanto, a la tensión máxima de salida observamos si la tensión en el multímetro cae rápidamente.
Si esto ocurre es porque el capacitor no retiene la carga y con ello, el ajuste.
CI-1 - CA3140 - circuito integrado
Q1 - 2N2646 - transistores unijunción
D1, D2, D3 - 1N4002 - diodos rectificadores
F1 - fusible de acuerdo con la carga
S1 - Interruptor simple
P1 - 100 k ohms - trimpot
P2 - 470 k ohms - trimpot
X1, X2 - sensores de tacto
T1 - Transformador - ver texto
T2 - transformador de pulsos 1: 1
C1 - 1000 uF - capacitor electrolítico
C2 - 1 o 2,2 uF - capacitor de poliéster de buena calidad
C3 - 150 nF - capacitor de poliéster o cerámico
R1, R2 - 1 M ohms - resistores - marrón, negro, verde
R3 - 4k7 ohms - resistor - amarillo, violeta, rojo
R4 - 10 k ohms - resistor - marrón, negro, naranja
R5 - 120 ohms - resistor - marrón, rojo, marrón
X1 - Lámpara incandescente
Varios:
Cable de fuerza, caja para montaje, placa de circuito impreso, disipador para el triac, hilos, soldadura, etc.



