Describimos un interesante efecto de luz para vitrinas, stands o salones de fiestas que combinan las luces estroboscópicas con luces rítmicas. Si bien el efecto es indicado para lámparas incandescentes sólo, que están saliendo de uso, se trata de montaje experimental o decorativo interesante.
El circuito presentado utiliza componentes comunes, alimentando dos conjuntos de lámparas incandescentes que parpadearán de forma alternada, variando la frecuencia según la señal de entrada de audio obtenida de un amplificador.
El circuito sólo funciona con lámparas incandescentes de 5 a 60 W, pero es muy interesante por los efectos decorativos.
La señal de audio del amplificador para excitarlo es bastante pequeña, de modo que no afecta la potencia del sistema.
Como funciona
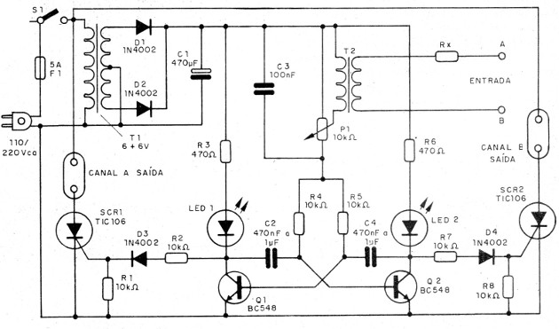
Para hacer que dos conjuntos de lámparas parpadeen alternativamente usamos la conocida configuración del multivibrador astable con dos transistores.
La frecuencia básica de este oscilador está determinada por los capacitores C2 y C4, que pueden tener sus valores elegidos según el efecto deseado.
Esta frecuencia, también depende de R4 y R5 y del ajuste del potenciómetro P1.
Esta potencia añade la polarización del multivibrador a la señal de audio obtenida de un sistema de sonido a través del transformador T2.
Así, la señal de audio modula el multivibrador cambiando su frecuencia y con ello agregando al circuito el efecto rítmico.
Las señales del multivibrador se aplican a dos SCR que entonces controlan dos sistemas de lámparas incandescentes conectadas en dos tomas.
La alimentación para el sector de baja frecuencia viene de una fuente simple con un transformador de 6 + 6 V, no necesitando de regulación.
Montaje
En la figura 1 tenemos el diagrama completo del aparato.

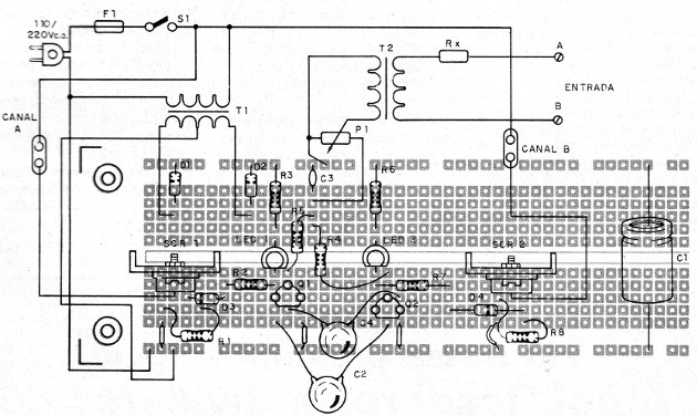
El montaje se puede realizar en placa de circuito impreso común, del tipo universal o en la matriz de contactos.
En la figura 2 tenemos el patrón para el montaje en una placa universal o matriz de contactos.

Los SCR deben estar dotados de disipadores de calor con sufijo B o D para la red de 110 V y sufijo D a la red de 220 V.
El transformador T1 es secundario de 6 + 6 V con 200 a 500 mA de corriente.
T2 puede ser cualquier pequeño transformador de fuente pequeña con 6 a 12 V de secundario con corriente de 100 a 300 mA y 110 o 220 V de primario.
Utilizamos este transformador conectando el devanado de alta tensión al potenciómetro.
Rx depende del amplificador según la siguiente tabla:
Tabla
Potencia del amplificador x Rx
1 a 10 W: 10 ohms x 1 W
10 a 30 W: 22 ohms x 1 W
30 a 60 W: 47 ohms x 2 W
60 a 100 W: 100 ohms x 2 W
100 a 200 W: 150 ohms x 2 W
Por encima de 150 W: 220 ohms x 2 W
Los demás componentes son comunes con resistores de 1/8 W y capacitores más pequeños cerámicos o de poliéster.
En la figura 3 tenemos una sugerencia de caja para montaje con tomas comunes usadas para encender las lámparas.

El modo de conexión del aparato al amplificador se muestra en la figura 4.

Para las lámparas podemos conectar varias de ellas en paralelo, como muestra la figura 5.

Prueba y uso
Para probar, basta con conectar el aparato a la salida de un amplificado y colocarlo para reproducir algún programa a medio volumen.
Al conectar el aparato, los LED deben parpadear alternativamente, junto con las lámparas.
Ajuste entonces P1 para que los intermitentes pasen a variar acompañando la música.
Q1, Q2 - BC548 - transistores NPN de uso general
SCR1, SCR2 - TIC106B o D - ver texto
D1 a D4 - 1N4002 - diodos de silicio
T1 - Transformador de 6 + 6 V con 200 mA a 500 mA
T2 - Transformador - ver texto
LED1, LED2 - LED rojos comunes
P1- 10 k ohms - potenciómetro
S1 - interruptor simple
Rx - ver tabla
R1. R2. R4, R5, R7, R8 - 10k ohms - resistor - marrón, negro, naranja
R3, R4 - 470 ohms - resistores - amarillo, violeta, marrón
C1 - 470 uF - electrolítico
C2, C4 - 470 nF - capacitores cerámicos o poliéster
C3 - 100 nF - capacitor de cerámica o poliéster
F1 - fusible de 5 A
Varios:
Placa de circuito impreso, caja para montaje, zócalo para fusible, enchufes, cable de alimentación, hilos, soldadura, etc.



