Se trata básicamente del mismo circuito del montaje anterior (ART368S) con la diferencia de que en lugar del LDR utilizamos como sensor un NTC. Este componente reduce su resistencia a la elevación de la temperatura, lo que significa que se trata de un sensor de temperatura.
Podemos entonces tener un circuito que hace disparar una alarma cuando la temperatura del sensor supera un determinado valor que será establecido por las condiciones de ajuste del trimpot.
Los NTC son componentes comunes, de modo que el lector no tendrá dificultades para su obtención, pero debemos recordar que existen límites bien definidos para las máximas temperaturas a las que se pueden someter lo que significa que la operación de este aparato sólo debe hacerse en la banda de temperatura comprendida entre - 20º C y 80º C.
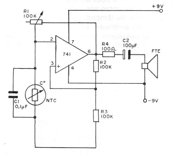
El circuito completo de la alarma se muestra en la figura 1 y se utilizan como fuentes de alimentación cualquiera de las dos indicadas para el montaje descrito en el ART2670.

El NTC usado puede ser de cualquier tipo que tenga una resistencia entre 10 k y 100 k a la temperatura de 20º C. Las diferencias existentes de un tipo a otro pueden ser fácilmente compensadas por el ajuste del trimpot.
Una vez montado el circuito, basta con ajustar el trimpot al punto en que el aparato no oscile. Al calentar, incluso con las manos el NTC, la alarma debe sonar.
Si el lector desea puede utilizar en lugar del trimpot un potenciómetro común y hacer para el aparato un panel calibrado en términos de temperatura de disparo.
CI - 741 o cualquiera de sus equivalentes
R1 - 100 k - trimpot
R2, R3 - 100 k x 1/8 W - resistores (marrón, negro, amarillo)
R4 - 100 ohms x 1/4 W-resistor (marrón, negro, marrón)
C1 - 0,1 uF - capacitor de poliéster
C2 - 100 .uF x 16 V - capacitor electrolítico
NTC - NTC común de 10 k a 100 k
FTE - altavoz de 8 ohmios
Varios: placa de circuito impreso, fuente de alimentación simétrica, hilos, soldadura, etc.



