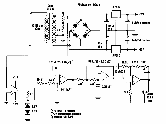
Encontrado en una Electronic Design de los años 90, este circuito proporciona una señal senoidal de 60 Hz altamente estable para aplicaciones como inversores. Los componentes utilizados son comunes hoy en día.

Oscilador estable de 60 Hz
Encontrado en una Electronic Design de los años 90, este circuito proporciona una señal senoidal de 60 Hz altamente estable para aplicaciones como inversores. Los componentes utilizados son comunes hoy en día.
