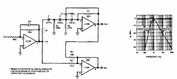
Este filtro crossover asimétrico se obtuvo de un manual de circuito integrado de los años 80. La configuración se puede adaptar para usar amplificadores operacionales equivalentes modernos. Las frecuencias también se pueden cambiar.

Filtro Butterworth asimétrico de tercer orden



