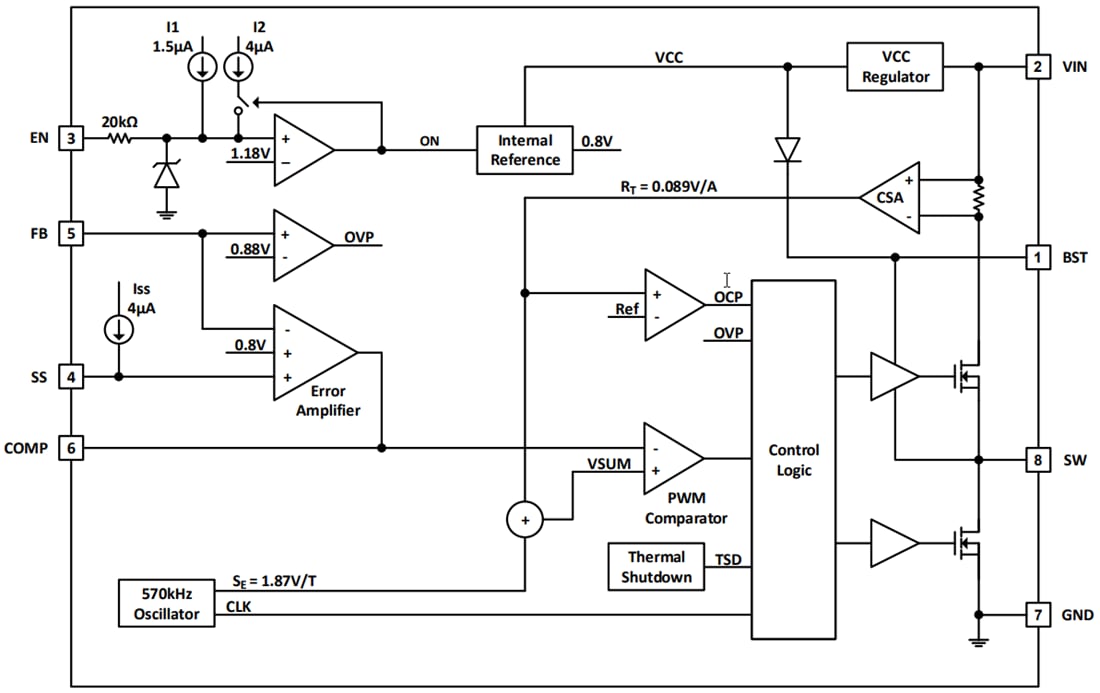
AP64351Q convertidor buck sincronizado de Diodes Incorporated
Disponible en Mouser Electronics, este convertidor de reducción de tensión de Diodes Incorporated puede operar con tensiones de 3.8 V a 40 V y corrientes de 3.5 V. Sus características están de acuerdo con los estándares automotrices. La frecuencia de conmutación es de 570 kkHz y la eficiencia es del 85% con una carga de 5 mA.




