Anunciado en nuestro artículo COM801S este controlador step-down de Maxim, disponible por Mouser Electronics, tiene características que lo hacen ideal para una infinidad de aplicaciones. Por este motivo, decidimos detallar mejor sus características y aplicaciones para los lectores interesados en este tipo de componente.
El MAX17548 consiste en un controlador de dos salidas tipo step-down que funciona con tensiones de entrada de 4,5 a 42 V y proporciona salidas de 0,8 a 24 V pudiendo ser utilizado en fuentes separadas de 10 A o una fuente simple de 20 A .
La frecuencia de conmutación se puede ajustar entre 100 kHz y 2,2 MHz, y incluye varias características que se pueden acceder en el datasheet en el enlace: https://br.mouser.com/pdfdocs/MAX17548.pdf .
Las principales aplicaciones sugeridas son en fuentes de alimentación industriales, sistemas de distribución de energía DC, control de movimiento, PLCs, control numérico computarizado entre otras.
El circuito soporta además el uso de un resistor externo para la percepción de corriente como un sensor de inducción.
Una característica importante es la capacidad de excitar dos controladores en oposición de fase para reducir las pérdidas y también el ruido debido a la ESR del condensador de entrada.
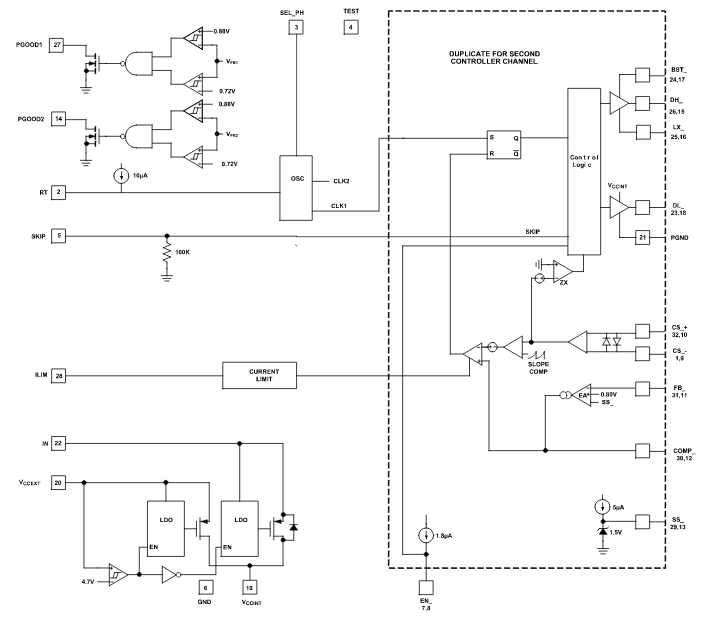
En la figura 1 tenemos el diagrama de bloques de este controlador.
Los máximos absolutos y las características eléctricas se pueden obtener en el datasheet en el enlace indicado. En este enlace también se pueden obtener diversas curvas e información adicional para el proyecto.
La envoltura es el TQFN de 5 x 5 mm mostrado en la figura 2.

Los nombres de las funciones y su descripción también están disponibles en el datasheet.
En esta documentación también tenemos una descripción detallada de todas las funciones, importante para el desarrollo de un proyecto así como el cálculo paso a paso de los componentes externos.
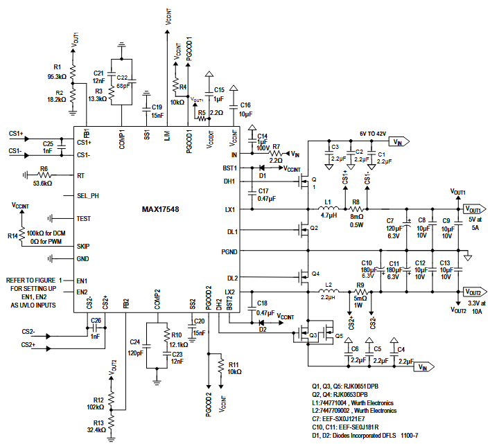
El primer circuito de aplicación que encontramos es de una fuente dual de 5 V con 5 V y 3,3 V con 10 A, mostrada en la figura 3.
Esta fuente se basa en resistencias de sensor de corriente (R8 y R9).
En la figura 4 tenemos un ejemplo de fuente en que el sensor de la corriente es hecho por un inductor.

Mouser Electronics ofrece este componente a través del enlace: https://br.mouser.com/new/maxim-integrated/maxim-max17548-controllers/





