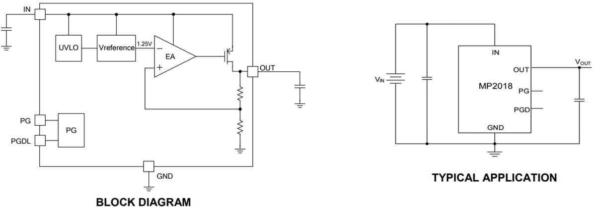
MP2018 Reguladores lineales de MPS
Monolithic Power Systems pone a disposición a través de Mouser Electronics, reguladores lineales con baja corriente de reposo y tensiones de entrada de 3 a 16 V. Las corrientes son de 500 mA y las tensiones de salida son fijos.




