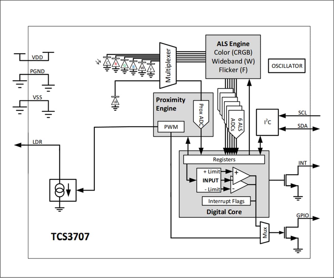
Disponible a través de Mouser Electronics, estos sensores AMS tienen una sensibilidad muy alta y un convertidor de luz a digital que funciona con luz ambiental y color (RGB) en proximidad y detección y detección de parpadeo. El dispositivo puede funcionar bajo cualquier tipo de vidrio y tiene una iluminancia mínima detectable de 1 mlux. La operación se realiza a un voltaje de 1.8 V.




