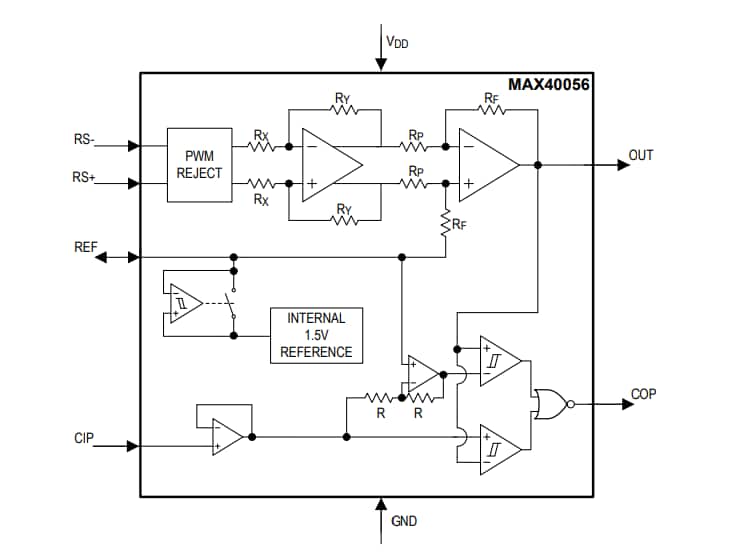
Maxim Integrated ofrece a través de Mouser Electronics los amplificadores sensores bidireccionales MAX40056. Estos componentes pueden operar en modo común en el rango de -0,1 a + 65 V. El rechazo en modo común (CMRR) es de 60 dB (tip). La banda pasante es de 300 kHz y hay varias opciones de ganancia. Más información se puede obtener en el datasheet accesible en el siguiente enlace. Maxim también ofrece un kit de evaluación.




