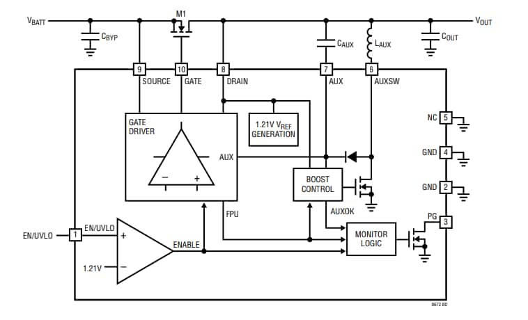
LT8672 Controlador de rectificador activo de Línear
Linear Technology / Analog Devices ofrece a través de Mouser Electronics el LT8672, un controlador de rectificador activo con calificación AEC-Q100 recomendado para aplicaciones en la protección de baterías automotrices, fuentes industriales, instrumentación portátil, etc.




