LD1202 LED Driver de 12 Canales de ST Microelectronics
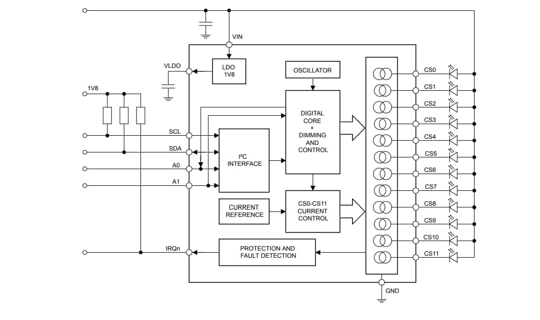
Este controlador LED de STMicroelectronics, distribuido por Mouser Electronics, garantiza una capacidad de salida de 5 V con 20 mA en cada canal. El control de intensidad de 8 bits analógica o de 12 bits digital permite ajustar por separado la corriente de cada canal. La alimentación puede oscilar entre 2,6 y 5 V.




