TLV6741 Amplificador Operacional de Baja Potencia Texas Instruments
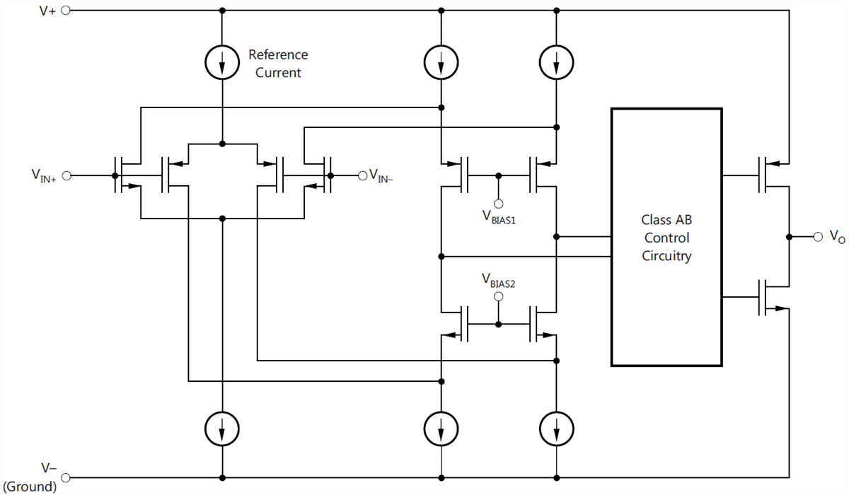
El TLV6741 consiste en un amplificador operacional de bajo consumo de Texas Instruments con un rango pasante de 10 MHz que se indica para aplicaciones que requieran una buena relación entre costo y rendimiento. El TLV6741 puede operar con tensiones de 2,25 V a 5,5 V.




