Texas Instruments presentó este componente en diciembre de 2017, pero su datasheet tuvo una actualización en junio de 2018. Puede ser obtenido en la Mouser Electronics, este componente consiste en una excelente opción para aplicaciones de bajo consumo alimentadas por batería. En este artículo, basados ??en el datasheet enfocamos algunas características y aplicaciones de este componente.
La información que se proporciona en este artículo se basa en el datasheet que se puede descargar en: http://www.ti.com/lit/ds/symlink/lmv358a.pdf. Para comprar en Mouser Electronics el lector puede acceder al enlace: https://www.mouser.com/new/Texas-Instruments/ti-lmv358a-op-amps/
Los amplificadores operacionales de la serie LMV3xxA se componen de dispositivos rail-to-rail de baja tensión que pueden ser alimentados por tensiones de 2,5 a 5,5 V.
Los tipos (xx) se diferencian por ser simples, dobles o cuádruples.
El producto ganado x banda pasante es de 1 MHz y la corriente quiescente es de sólo 80 uA.
Texas Instruments indica diversas aplicaciones para este componente, tales como detectores de humo, detectores de movimiento, visibles, EPOS, escáneres de códigos de barras, electrónica personal, control de motores, etc.
En la figura tenemos un ejemplo de aplicación en un filtro pasa-bajas.

En la figura 2 tenemos los envoltorios para la versión simple y para la versión doble. Para otras versiones el lector puede acceder al datasheet.

Las tablas que contienen información adicional como los máximos absolutos, la información térmica y las condiciones de operación se pueden obtener en el datasheet.
En el datasheet también tenemos varias curvas de rendimiento e información detallada sobre su operación.
Aplicaciones:
Una primera aplicación que llevamos a los lectores es de un sensor de corriente del lado bajo de la alimentación (low-side) con alimentación de 5 V.

En el datasheet encontramos detalles sobre el cálculo de los componentes usados ??en este circuito.
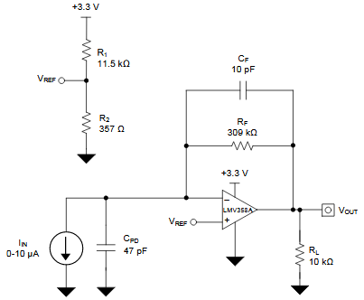
La segunda aplicación es un sensor de foto-diodo que utiliza una fuente de alimentación sencilla. El circuito se da en la figura 4.

El rango de tensiones de entrada de este circuito es de 0 uA a 10 uA proporcionando una salida de 0,1 a 3,2 V con un ancho de banda de 50 kHz.




