Este simple intermitente puede alimentar lámparas con cadenas hasta 1 A con alimentación de 12 V. Podemos usarlo en señalización, decoración, sistemas de alerta, etc.
El circuito es bastante simple, ya que utiliza sólo un circuito integrado y un transistor de potencia como base, pudiendo ser realizado el montaje de una forma bastante compacta para aplicaciones móviles.
El transistor de potencia puede controlar fácilmente lámparas de hasta 1 A. La frecuencia de los pulsos luminosos se puede ajustar en una amplia gama de valores. No hay componentes críticos, lo que facilita su realización práctica.
Como funciona
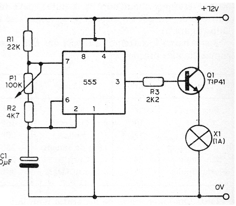
Un circuito integrado 555 se conecta como asequible de baja frecuencia, excitando directamente un transistor NPN de potencia. La frecuencia es determinada por el potenciómetro, R1, R2 y C1. En la sección de matemáticas del sitio se puede calcular la frecuencia de este circuito.
Montaje
En la figura 1 tenemos el diagrama completo del intermitente y en la figura 2 la sugerencia de placa de circuito impreso para el montaje.
El transistor debe estar dotado de un radiador de calor. El circuito también funciona con lámparas y alimentación de 6 V.
Para probar el circuito, basta con conectar la alimentación y ajustar la frecuencia en P1. No utilice lámparas de más de 1 A.
Lista de material
CI-1 - 555 - circuito integrado
Q1- TIP41 - transistor NPN de potencia
P1- 100 k ohms - trimpot
C1- 10 uF x 16 V o más - condensador electrolítico
R1 - 22 k ohms x 1/8 W - resistor - rojo, rojo, naranja
R2 - 4,7 k ohms x 1/8 W-resistor - amarillo, violeta, rojo
R3 - 2,2 k ohms x 1/8 W-resistor - rojo, rojo, rojo
X1- Lámpara de 12 V hasta 1 A
Varios: placa de circuito impreso, radiador de calor para Q1, hilos, soldadura, etc.





