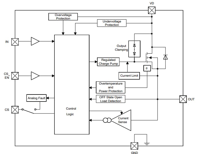
Los MOSFET protegidos onsemi NCV84045 son controladores de lado alto de un solo canal totalmente protegidos que conmutan cargas. Los dispositivos Onsemi pueden cambiar cargas como lámparas, solenoides y otros actuadores. El dispositivo tiene funciones de protección avanzadas, como la gestión activa de la corriente de entrada, el apagado por exceso de temperatura con reinicio automático y una abrazadera de sobretensión activa. Un pin de detección de corriente dedicado proporciona un monitoreo de corriente analógico de precisión de la salida y la indicación de falla de cortocircuito a DV, cortocircuito a tierra y detección de carga abierta en el estado APAGADO. Un pin activo de habilitación de detección de alta corriente habilita todas las funciones de detección y diagnóstico actuales.




