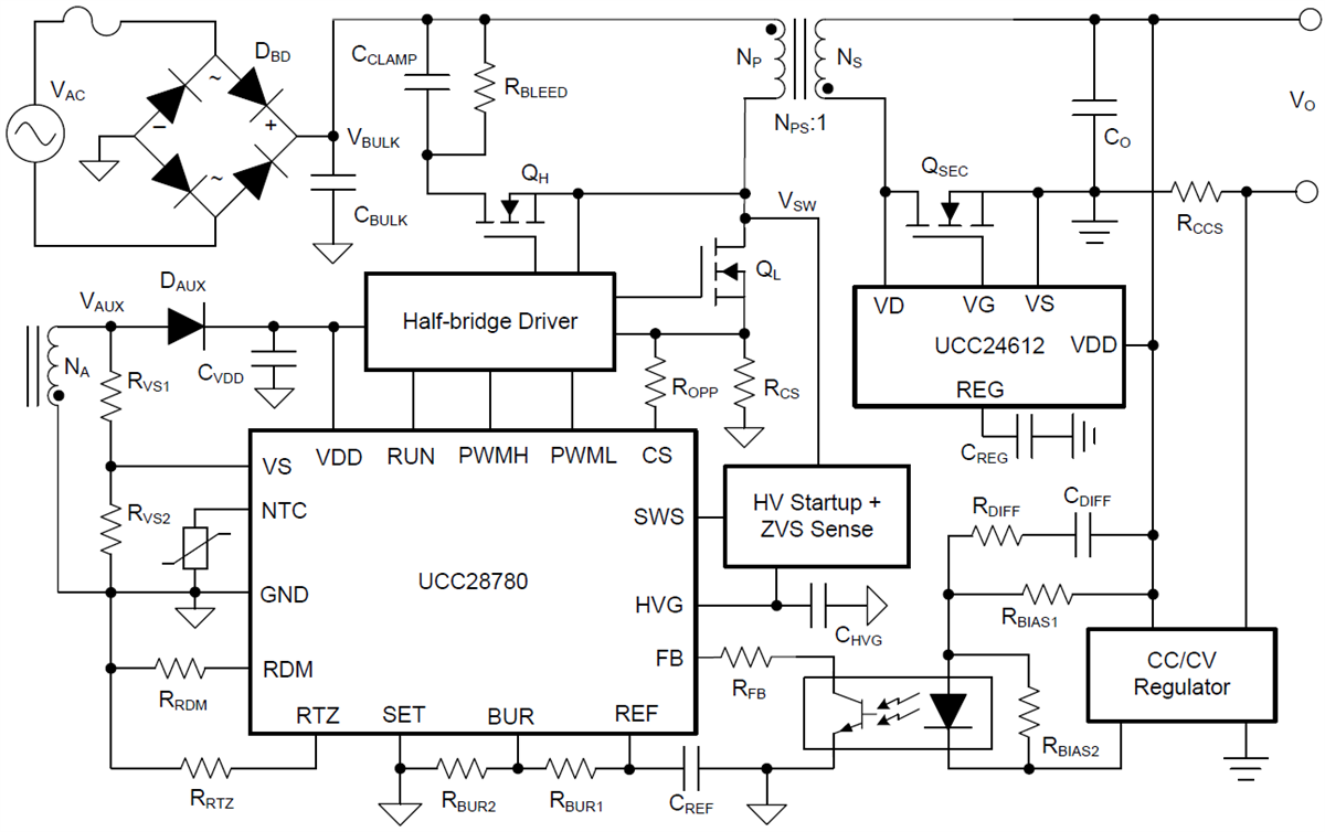
UCC28780 Controlador Flyback de conmutación por tensión cero de Texas Instruments
El UCC28780 de Texas Instruments está disponible en Mouser Electronics. Se trata de un controlador conmutado tipo flyback de alta frecuencia para aplicaciones en adaptadores AC-DC, alimentación por USB, fuentes auxiliares, etc.




