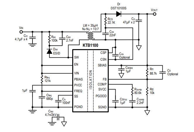
El regulador Flyback KTB1100 de 15 W de Kinetic Technologies está altamente integrado con un interruptor MOSFET de potencia, retroalimentación interna y un aislador digital integrado. El aislamiento digital interno elimina la necesidad de usar un optoacoplador externo y da como resultado un tamaño de solución general pequeño. Además, el KTB1100 opera en un amplio rango de voltaje de entrada de 7 V a 100 V para admitir varias aplicaciones. El regulador Flyback cinético de 15 W KTB1100 implementa un control de tiempo constante (COT) del modo de corriente para una respuesta transitoria rápida y una regulación superior del voltaje de salida. El KTB1100 ofrece una función de arranque suave ajustable para limitar la corriente de entrada durante el arranque. El dispositivo emplea funciones de protección integradas que incluyen voltaje de entrada UVLO, protección contra sobrevoltaje de salida (OVP), límite de corriente ciclo por ciclo, protección contra cortocircuitos y apagado térmico.




