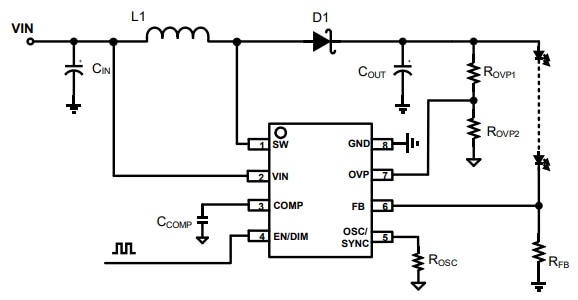
El controlador LED MP3362 Boost de Monolithic Power Systems (MPS) es un convertidor de frecuencia fija para aplicaciones de aumento de corriente alta y baja. El controlador presenta un voltaje de retroalimentación bajo de 0.2V para una mayor eficiencia en aplicaciones de controlador LED blanco. El MP3362 regula el voltaje de salida hasta 36V con una eficiencia de hasta el 95%. La regulación del modo de corriente y los componentes de compensación externos permiten optimizar el bucle de control del MP3362 en una amplia gama de voltajes de entrada.




