
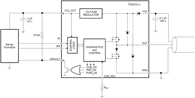
El TIOS101 de Texas Instruments consiste en un controlador que se puede conectar a sensores tanto del lado alto como bajo que se indica para aplicaciones en llaves de proximidad, sensores inductivos y capacitivos y salidas digitales. El TIOS101 se puede obtener en Mouser Electronics.



