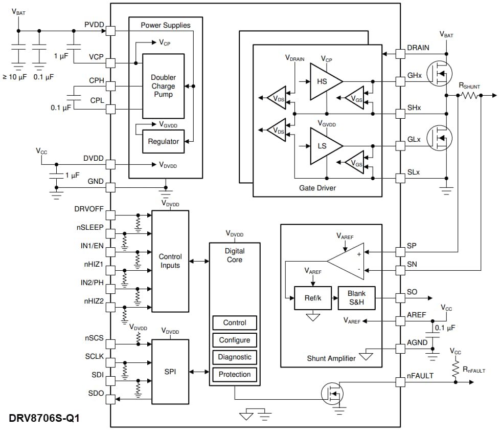
El controlador de puerta inteligente de puente H DRV8706-Q1 de Texas Instruments es un controlador altamente integrado capaz de excitar los MOSFET de potencia de canal N de lado alto y bajo desde la fuente. Genera las tensiones apropiadas de accionamiento de la puerta utilizando una bomba de carga duplicadora integrada para el lado alto y un regulador lineal para el lado bajo. El dispositivo utiliza una arquitectura de accionamiento de puerta inteligente para reducir los costos del sistema y mejorar la confiabilidad. El controlador de puerta optimiza el tiempo muerto para evitar condiciones de disparo directo. También proporciona control para disminuir la interferencia electromagnética (EMI) a través de la corriente de accionamiento de la puerta ajustable y protege contra el drenaje a la fuente y las condiciones de puerta corta con monitores VDS y VGS.




