Texas Instruments Convertidores Buck sincronizados TPS54J060
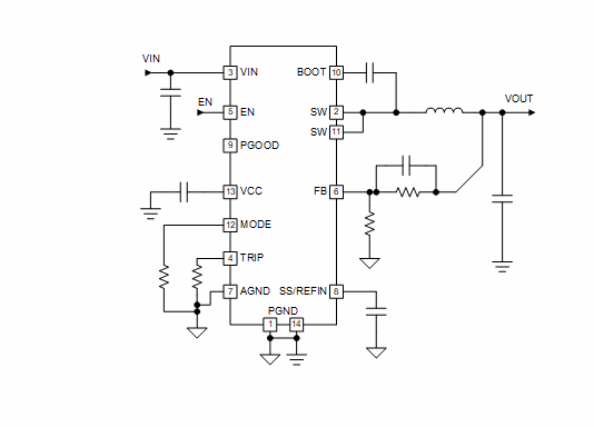
Este convertidor, puesto a disposición por Mouser Electronics, el distribuidor más grande de Texas funciona con un rango de tensiones de entrada de 2.7V a 16V y proporciona salidas de 3.3 a 3.6V con una corriente de 6A. Sin polarización externa, el rango de tensiones de entrada es de 4 V a 16 V.




