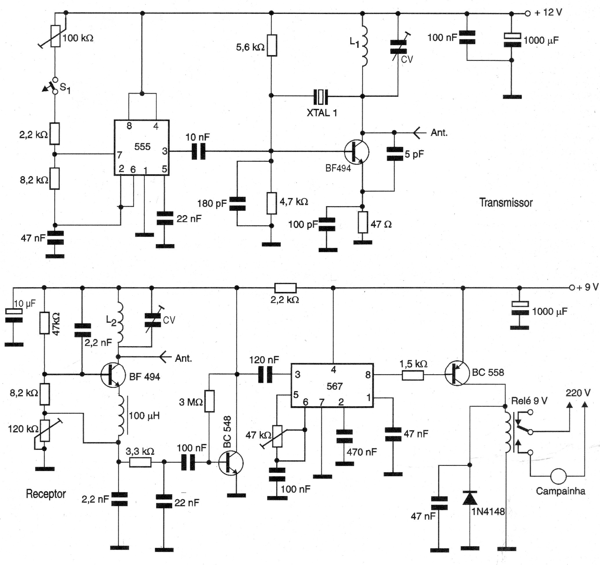
Este circuito opera en frecuencias determinadas por L1 eL2 que deben ser iguales. Sugerimos operar en el rango de los 72 MHz utilizando bobinas con 5 espiras de hilo 24 ó 26 en forma de 1 cm sin núcleo. El alcance puede llegar a algunas decenas de metros. El ajuste único es del PLL del receptor hecho en un trimpot para reconocer la frecuencia del transmisor. La antena puede ser un pedazo de hilo rígido de 10 a 20 cm.




