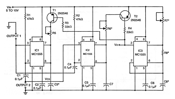
Encontramos este circuito en una documentación técnica de los años 70. El MC1555 no es más que el conocido 555 en la versión antigua de Motorola. El circuito genera señales de fracción de hertz, determinados por los capacitores junto a los 555. Los transistores Pueden ser los BC558 y el circuito cuenta con dos salidas. Los componentes con el asterisco se eligen de acuerdo con la aplicación, es decir, con las frecuencias y formas de señal deben ser generadas.




