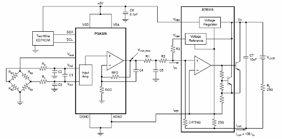
El circuito presentado es sugerido por Texas Instruments (www.ti.com) en su Application Report SBOA107B y emplea como base dos circuitos integrados de la empresa, el XTR115 y el PGA309. La finalidad del circuito de la figura es generar una señal de 4 mA a 20 mA para interfaz entre sensores y circuitos de procesamiento en el modo de corriente.




