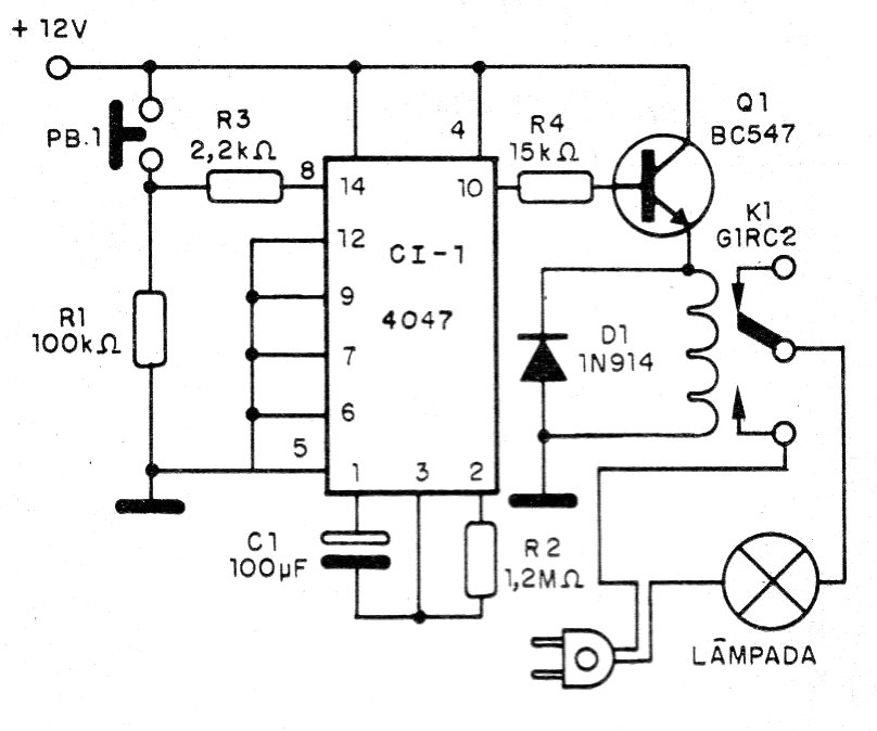
El circuito mostrado, apaga un relé después de 5 minutos. El tiempo es dado por C1 y R2, pudiendo ser alterado. El circuito podrá ser utilizado en iluminación de corredores y hall de entrada. El relé es de 50 a 100 mA, según la alimentación utilizada.




