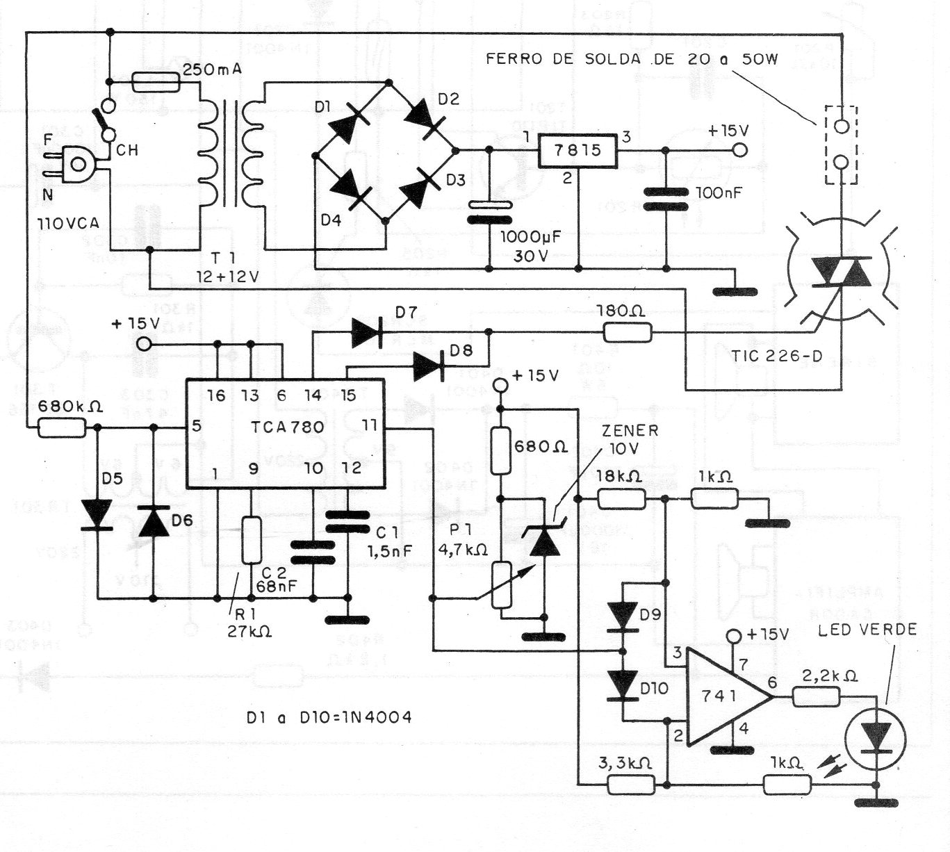
Este circuito fue encontrado en una publicación de 1993. Se trata de un control de temperatura inteligente para el hierro de soldar. El Triac debe estar dotado de un disipador de calor y el circuito integrado TCA780 no es un componente común en nuestros días. El transformador utilizado tiene devanado de 1 A.




