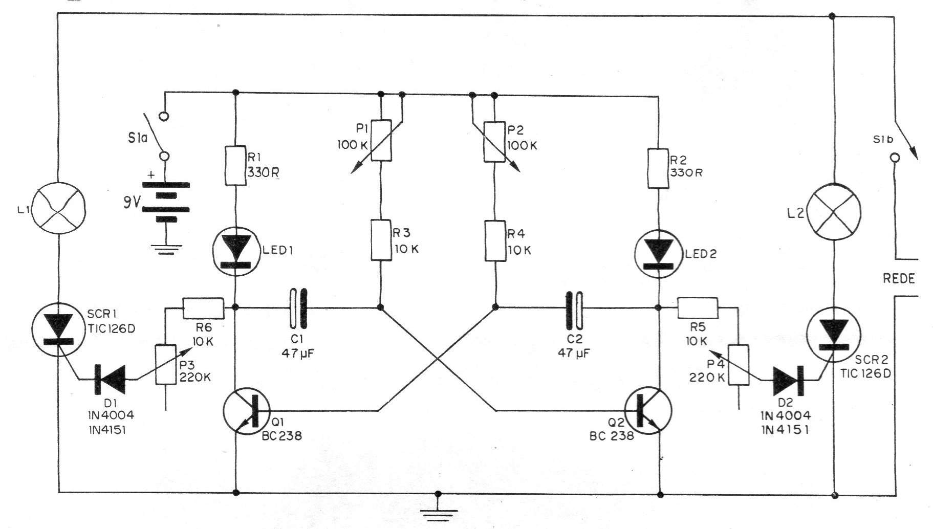
Este parpadeante puede controlar alternativamente dos conjuntos de lámparas en un total de 880 W en la red de 110 V o 1760 W en la red de 220 V para el SCR utilizado. Lo que básicamente es un multivibrador astável, que controla dos SCRs para obtener su disparo alternativamente. El tiempo de encendido del conjunto L1 de lámparas corresponde, por lo tanto, al tiempo en que el conjunto L2 queda apagado y viceversa. Los potenciómetros P1 y P2 permiten un control independiente de las frecuencias de los conjuntos de lámparas, al igual que los capacitores C1 y C2 fijan el rango de frecuencias de funcionamiento del circuito. El circuito de potencia puede ser alimentado tanto por la red de 110 V como 220 V y la parte de disparo, formada por el multivibrador, requiere una alimentación de baja tensión, que puede ser una fuente separada o aún 6 pilas conectadas en serie (batería de 9 V). Los LEDs conectados a los colectores de los transistores permiten una monitorización del funcionamiento del multivibrador, y del propio aparato en el caso de que las lámparas se instalen remotamente. Para poner el aparato en funcionamiento se debe ajustar en primer lugar P1 y P2, para que los LED parpadeen alternativamente en la frecuencia deseada. A continuación, se deben ajustar los potenciómetros P3 y P4, para obtener el punto de disparo de los SCR. Normalmente, el ajuste de P3 y P4 sólo se debe hacer una vez.




