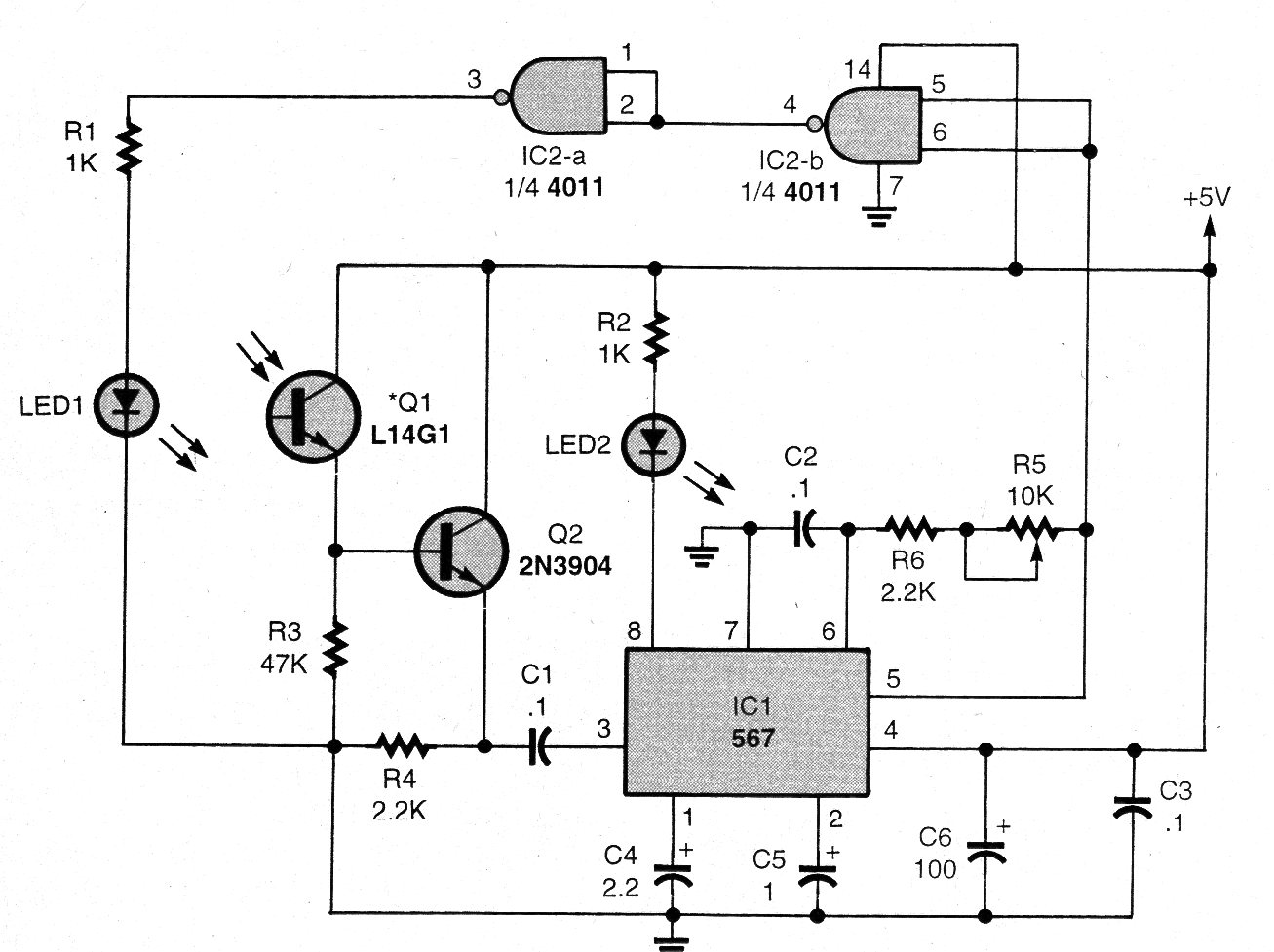
Este circuito utiliza dos sensores que se colocan en el cruce de un ferrocarril en miniatura, haciendo que el LED parpadee en el paso de la composición. El circuito utiliza foto-transistor común como sensor. Encontramos esta configuración en una publicación americana de 1998.




