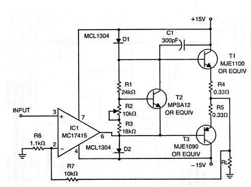
Los componentes de este circuito de la década de los 70 ya no son más comunes en el mercado, pero es posible hacer su montaje con pruebas de equivalentes. Así, podemos usar el TIP31 y TIP32 para la salida y el BC548 para T2 que debe ser pegado al disipador de calor de uno de los transistores de salida. Para IC1 podemos utilizar un circuito integrado 741. La fuente de alimentación debe ser simétrica con al menos 1 A de corriente y la carga es de 4 ohmios para la potencia indicada. Los diodos pueden ser los 1N4002. La impedancia de entrada del circuito es alta.




