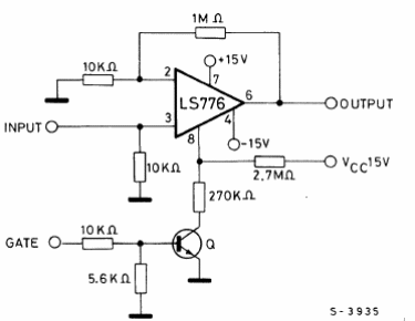
Este circuito es del manual de circuitos integrados lineales de la SGS. El circuito puede ser implementado con otros operacionales y el transistor Q es de uso general como el BC548. La fuente de alimentación debe ser simétrica y la ganancia de tensión es de 10 veces.




