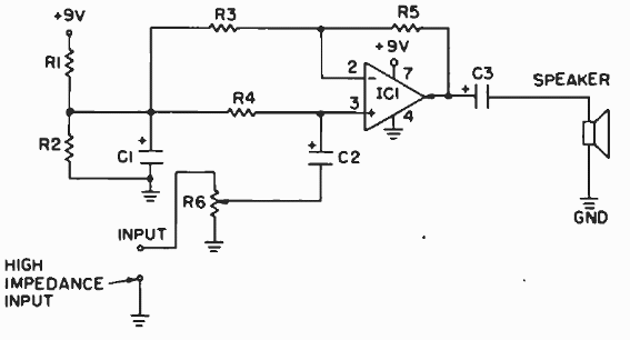
Este mini amplificador tiene una salida en altavoz con una potencia de algunas decenas de miliwatts. La ganancia depende de R5 y las fuentes de alta impedancia deben ser usadas en su excitación. La fuente de 9 a 12 V no necesita ser simétrica. C2 y C3 son de 100 uF, R1, R2 de 5k6, R3 de 1 k, R4 de 47k y R5, R6 de 100k. El altavoz es de 8 ohms.




