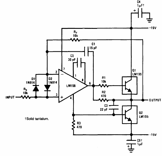
Este circuito hace uso de un transistor especial de potencia LM195 no muy fácil de obtener. El circuito es del Linear Applications Handbook de National Semiconductor de 1994.

Este circuito hace uso de un transistor especial de potencia LM195 no muy fácil de obtener. El circuito es del Linear Applications Handbook de National Semiconductor de 1994.
