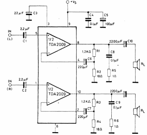
La alimentación de este circuito se puede hacer con tensiones de 8 a 28 V y la corriente máxima de salida es de 3 A. La ganancia es 36 dB. La impedancia del altavoz es de 4 ohms.

La alimentación de este circuito se puede hacer con tensiones de 8 a 28 V y la corriente máxima de salida es de 3 A. La ganancia es 36 dB. La impedancia del altavoz es de 4 ohms.
