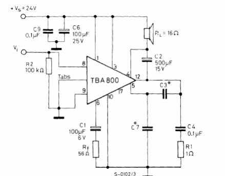
Este circuito tiene la carga conectada al positivo de la fuente proporcionando 5 W de potencia en 16 ohms. El circuito es del manual de circuitos integrados lineales de la SGS. Los capacitores C3 y C7 tienen valores entre 10 y 100 nF típicamente.

Este circuito tiene la carga conectada al positivo de la fuente proporcionando 5 W de potencia en 16 ohms. El circuito es del manual de circuitos integrados lineales de la SGS. Los capacitores C3 y C7 tienen valores entre 10 y 100 nF típicamente.
