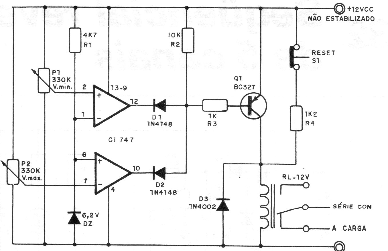
Este circuito sirve para monitorear la tensión de una red mediante la reducción de una fuente no estabilizada. Los potenciómetros ajustan el rango de tensión de actuación, es decir, los puntos de mínimo y de máximo. El relé debe ser de 12 V para una alimentación que deba ser controlada entre 10 y 15 V, por ejemplo.




