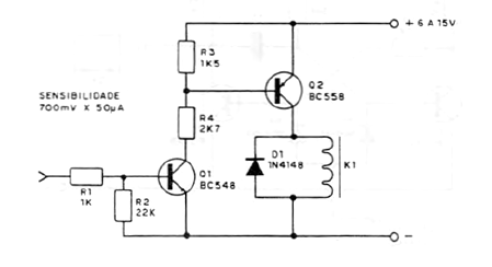
Con este circuito se puede disparar un relé de 50 mA con una corriente de entrada de sólo 50 uA. El circuito sirve para relés de 5 a 15 V con corrientes de bobina hasta 50 mA. Ver más en CIR982S.

Con este circuito se puede disparar un relé de 50 mA con una corriente de entrada de sólo 50 uA. El circuito sirve para relés de 5 a 15 V con corrientes de bobina hasta 50 mA. Ver más en CIR982S.
