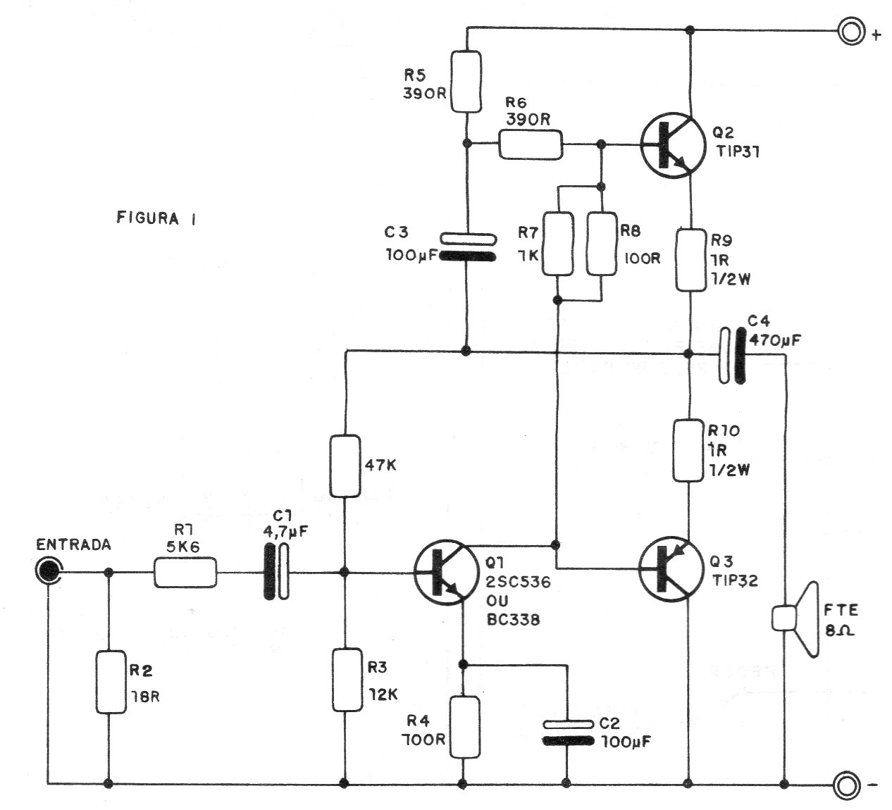
Este amplificador transistorizado fue encontrado en una publicación de 1987. Proporciona una potencia de orden de 5 W con una calidad de sonido excelente. El circuito debe ser alimentado por una tensión de 15 a 18 V con una corriente de al menos 1 A. Los transistores de potencia deben montarse en buenos disipadores de calor y la fuente debe tener un excelente filtrado. El circuito no incluye control de volumen.




