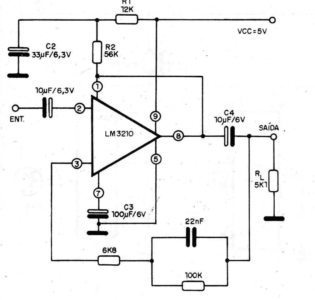
Este circuito de SANYO tiene una resistencia de entrada típica de 1ook9 y excita una carga con resistencia de 5,1k ohms, consistente en un amplificador para pequeñas señales para uso en radios de coche y grabadoras. La ganancia de tensión es típicamente de 35dB.




