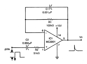
Encontramos este circuito en una publicación de Motorola de los años 70. El circuito puede ser implementado con amplificadores operacionales modernos. Los valores de la red R1 / C1 determinan la constante de integración pudiendo ser alterados. Otras tensiones de alimentación se pueden utilizar según las características del operacional.

Diferenciador Frontal Positivo con Operacional (CIR5045S)
Encontramos este circuito en una publicación de Motorola de los años 70. El circuito puede ser implementado con amplificadores operacionales modernos. Los valores de la red R1 / C1 determinan la constante de integración pudiendo ser alterados. Otras tensiones de alimentación se pueden utilizar según las características del operacional.




