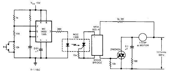
El circuito presentado temporiza el accionamiento de un motor usando un acoplador óptico. El puente de diodos puede ser elaborado con diodos 1N4148 y el Triac puede ser de la serie TIC de acuerdo con la potencia del motor. El circuito es de una documentación de Motorola de 1973.




