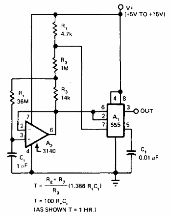
Encontramos esta configuración en una documentación técnica americana de 1977. El circuito puede proporcionar largos intervalos de tiempo usando un operacional con FET y un 555. Las fórmulas para el cálculo de los componentes para los tiempos deseados están junto al diagrama.




