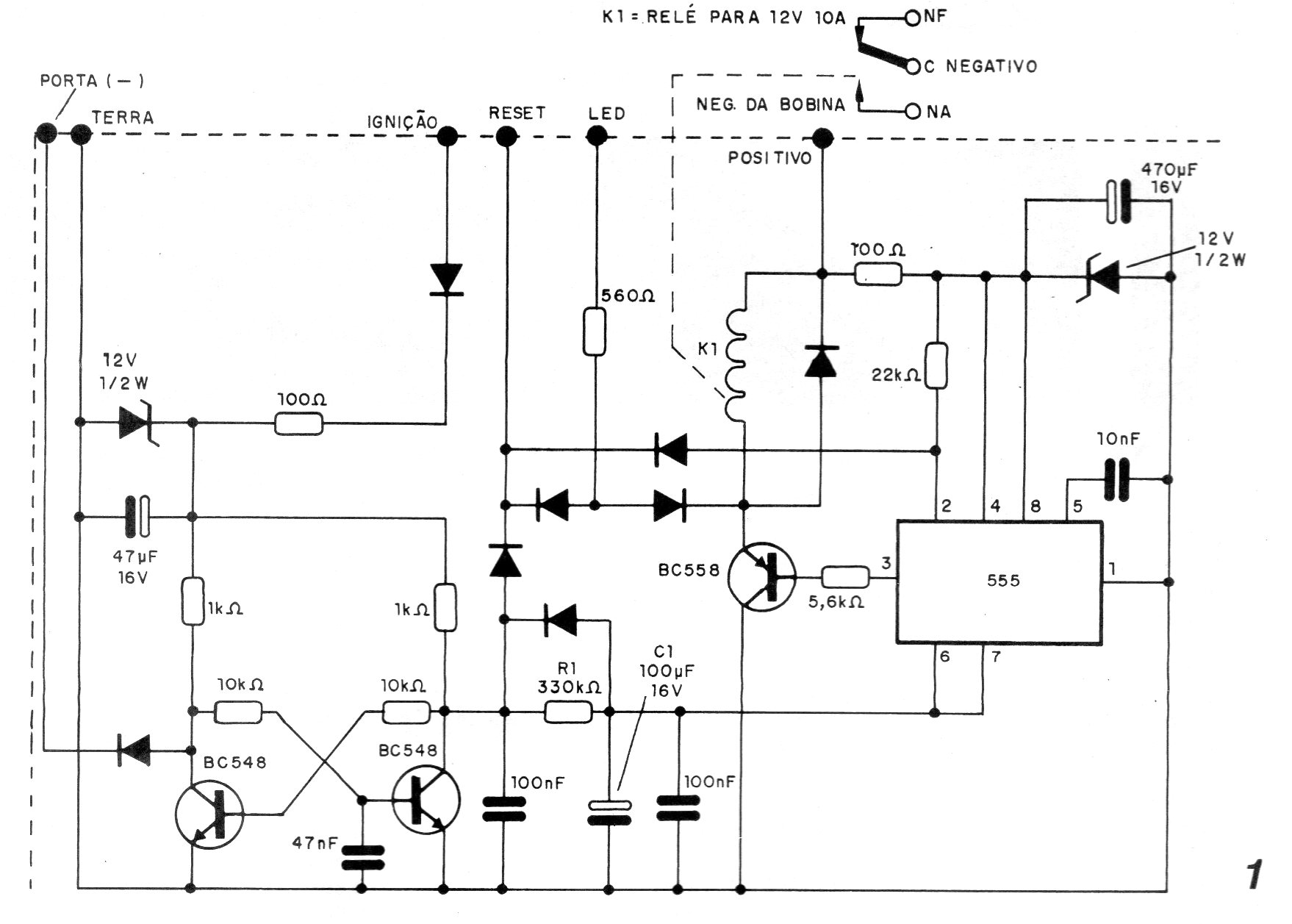
Este artículo, de una publicación de 1994, se aplica a los coches antiguos que poseen platinado, pero puede adaptarse para funcionar con vehículos modernos. El circuito bloquea la parte eléctrica de un coche, pudiendo ser usado como parte de un sistema antirrobo. El circuito utiliza componentes que aún son comunes en nuestro mercado.




