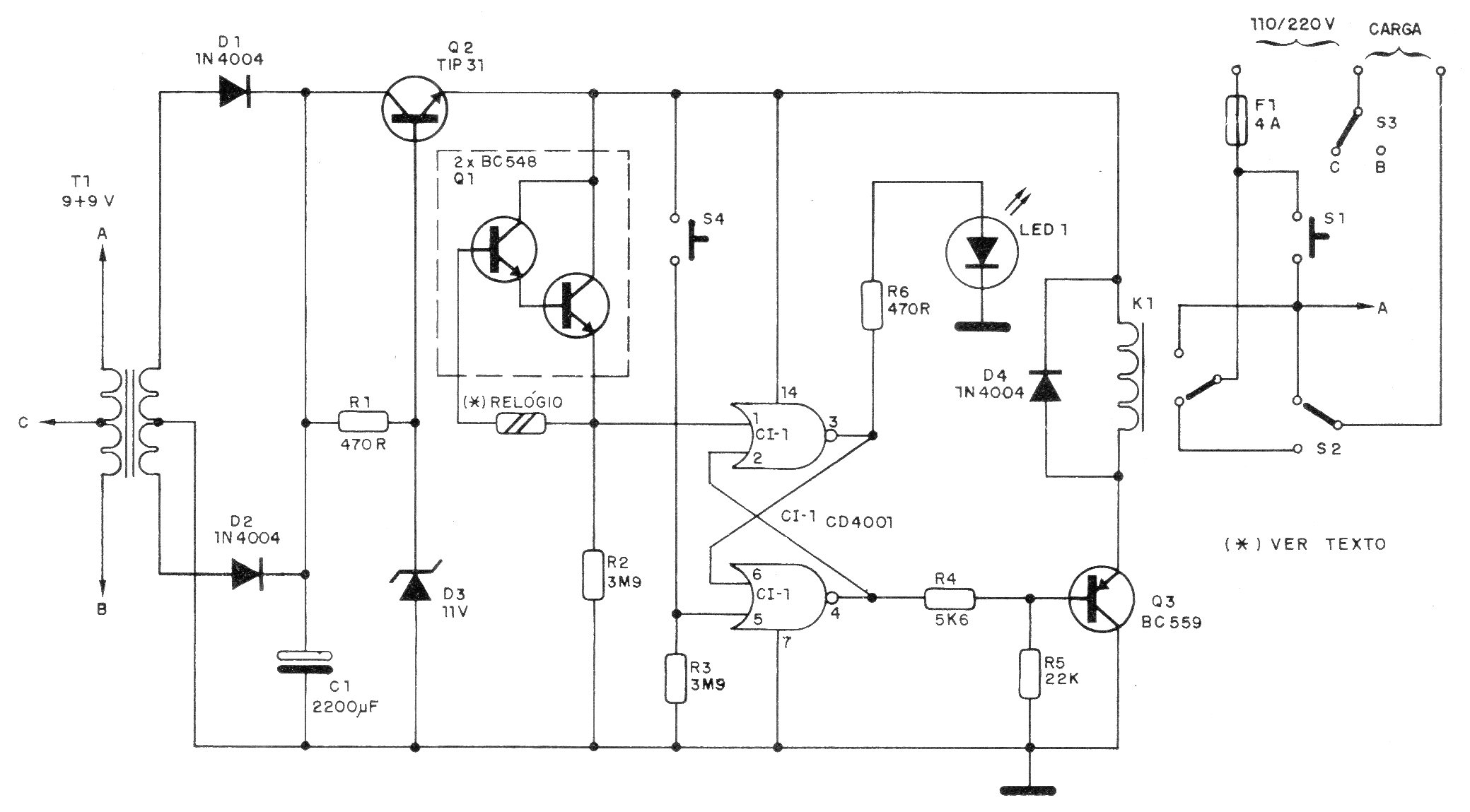
Este circuito fue encontrado en una documentación de 1987. Se trata de un temporizador que aprovecha la señal de un reloj digital común. Cuando activamos el circuito, accionando S1 entra en espera activando un relé cuando una señal del reloj digital es detectada (pulso). El circuito utiliza componentes comunes que se pueden encontrar con facilidad y tiene una acción biestable.




