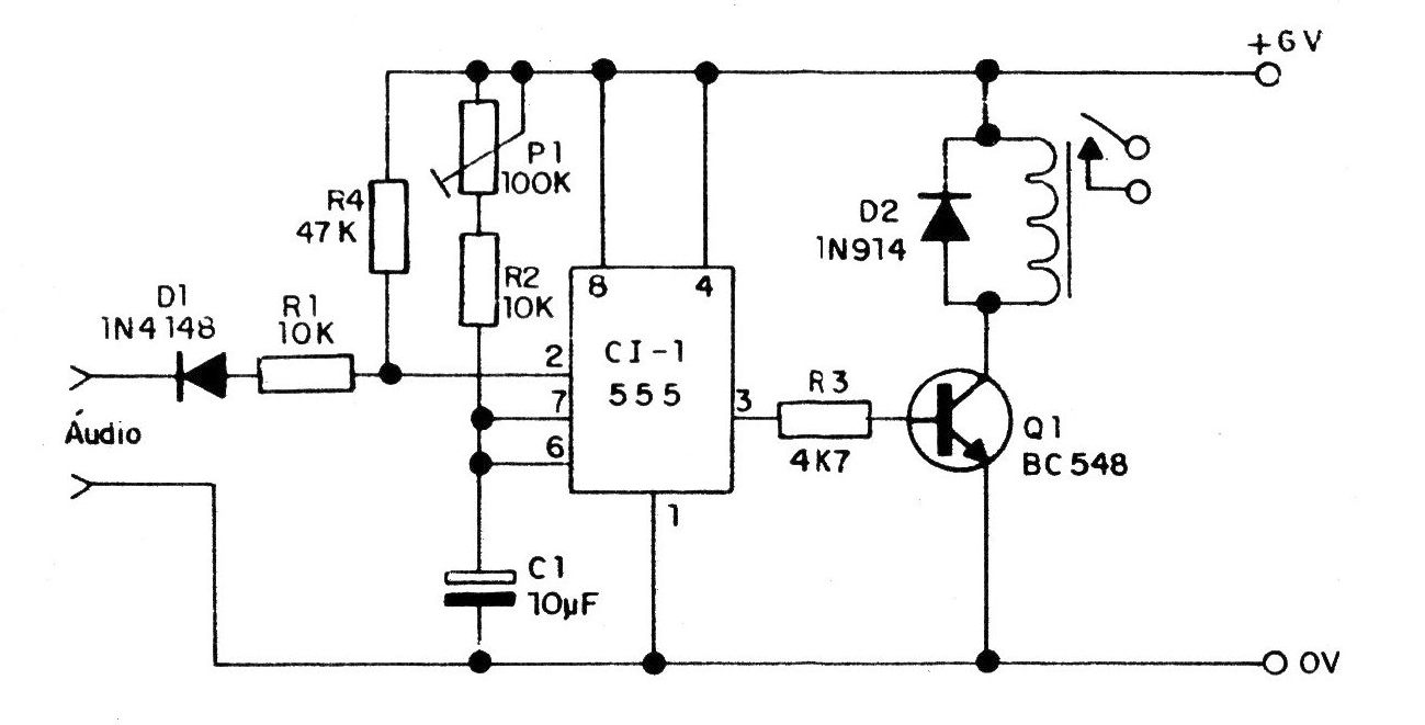
Este circuito acciona un relé por un tiempo ajustado por P1 cuando recibe un tono que puede ser desde unos 100 Hz hasta más de 1 MHz o aún un pulso negativo de corta duración. El relé es del tipo sensible.
La configuración más simple de oscilador con amplificador operacional y que tanto puede generar...
Los sonidos espaciales de tiros de pistolas de rayos láser o similares, que oímos en películas como...
El circuito que se muestra a continuación muestra una aplicación lineal del FET de potencia, donde...