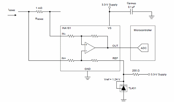
El circuito integrado usado de Texas Instruments es reciente (2017) que se puede utilizar tanto en barras de 5 V como de 3,3 V. Esta es la aplicación para 3,3 V, utilizando una referencia de tensión TL431, también de Texas Instruments. Más información sobre este componente se puede encontrar en el datasheet accesible en el sitio de la propia Texas. La corriente máxima es de 90 A.




