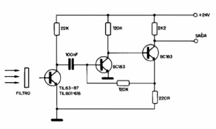
Este circuito está indicado para la recepción de señales digitales, proporcionando una salida que corresponde a pulsos. La alimentación es de 24 V y se pueden utilizar transistores equivalentes como el 2N2222. El foto-transistor depende de la aplicación, pudiendo también ser utilizados equivalentes. Los recursos ópticos se pueden utilizar para eliminar la interferencia de la luz ambiental. Para el caso de microcontroladores la salida debe pasar por un divisor de tensión para que las señales obtenidas tengan 3,3 o 5 V. El filtro es opcional.




