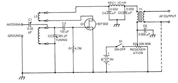
Las bandas de frecuencias que este receptor puede sintonizar dependen sólo de las bobinas. Para ondas medias L1 debe tener 100 espiras de hilo 28 en un tubo de 2 cm y L2 10 espiras del mismo hilo sobre L1. El sentido del enrollamiento es importante. El transformador T1 es del tipo controlador o salida de radios transistores y el FET puede ser el MPF102 o BF245. El consumo del circuito es muy bajo, pudiendo ser alimentado por una batería de 9 V. Se debe utilizar una buena antena y conexión a tierra.




